Ризои БАҲРОМЗОД, 
номзади илмҳои физика ва математика
Илмро метавон як эҷоди умумии башарият номид, зеро он новобаста аз забон, нажод ва кишвар ба тамоми инсонҳо тааллуқ дорад. Дар ин раванд саҳми миллатҳои гуногун хеле муҳим буда, ҳар миллат дар рушди илм, хусусан, илмҳои дақиқ ва табиатшиносӣ, нақши хосси худро гузоштааст.
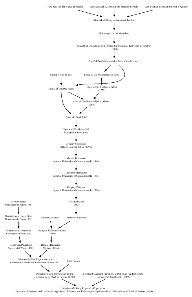
Дар таърихи башарият илму дониш дар минтақаҳои мухталиф, аз ҷумла, дар Эрон, Ҳиндустон, Чин, Бобул ва Юнони қадим пайдо шуда, дар даврони минбаъда, махсусан, дар ҳудуди Эрони бузургу кишварҳои дигар густариш ёфт ва пас аз давраи Эҳё дар Аврупо шакли муосири худро пайдо кард. Дар тамоми ин марҳилаҳо саҳми олимони тоҷик хеле барҷаста мебошад. Барои исботи ин воқеият метавон ба як лоиҳаи хеле ҷолиб — Mathematics Genealogy Project ё худ «Шаҷараномаи олимони риёзӣ» муроҷиат намуд.
Ин лоиҳа, ки дар заминаи Донишгоҳи давлатии Дакотаи Шимолии Амрико бо дастгирии Ҷамъияти математикони Амрико роҳандозӣ шудааст, ба таври дақиқу ҷолиб иртиботи устодону шогирдонро дар илми риёзӣ нишон медиҳад. Дар сомонаи мазкур, ба ҳолати оғози феврали соли 2026 зиёда аз 337 ҳазор олим сабт шудаанд, ки дар бораи онҳо маълумоти ҷузъӣ, аз ҷумла, санаи дифои рисолаи илмӣ, номи роҳбари илмӣ ва муҳимтар аз ҳама, номи шогирдонашон гирд оварда шудааст. Ҳамин тавр, ҳар як доктори илм “насл”-и илмии худро дорад ва ҳар як шогирд – пайвандӣ ба устодону “аҷдод”-и илмии худ.
Лоиҳа бори аввал ба туфайли кунҷковии профессори амрикоӣ Ҳарри Кунс (Harry Coonce) оғоз ёфт, ки мехост донад, ки роҳбари илмии устоди ӯ кист. Дар аввал ҳамкоронаш ба ин лоиҳа бо шубҳа менигаристанду ин корро ғайриимкон медонистанд, вале Ҳарри Кунс ба идеяи худ содиқ буду боварӣ дошт, ки ӯ метавонад шаҷараномаи тамоми риёзидононро ба вуҷуд орад. Ӯ баҳори соли 1996 ба садҳо факултети риёзӣ мактуб фиристода, дархост кард, ки номи рисолаҳои ҳимояшаванда ва роҳбарони илмии онҳоро пешниҳод кунанд. Аммо ҳамагӣ 25-30 дарсади онҳо ҷавоб доданду тамом. Сентябри ҳамон сол Кунс номи 3500 нафарро нашр кард ва дар натиҷа, лоиҳа маҳбубият пайдо намуд. Дар он замон профессор Кунс дар Донишгоҳи иёлоти Миннесота фаъолият мекард. Соли 2002 яке аз роҳбарони донишгоҳ зидди ин лоиҳа баромада, таъкид кард, ки он оянда надорад. Баъд Кунс эълон кард, ки ҷойи кори дигар мекобад. Ӯро ба Донишгоҳи иёлоти Дакотаи Шимолӣ ба кор даъват карда, ба ӯ вазифа ва утоқи алоҳидаи корӣ ҷудо мекунанд. Дар рушди лоиҳа ба ӯ шогирдаш Митч Келлер ёрӣ медиҳад.
Барои рушди лоиҳа Пажуҳишгоҳи илмҳои риёзӣ дар соли 1999 ба Кунс узвияти моҳона пешниҳод мекунад, ки ӯ байни риёзидонон ин лоиҳаро муаррифӣ кунад. Ҳарри Кунс соли 2002 ба Донишгоҳи Билефелд ташриф оварда, бо риёзидонони Олмон робита пайдо намуд, ки ба пурқувват шудани пойгоҳи лоиҳа мусоидат кард.
Дар саргаҳи шаҷараномаи риёзидонон олимони Шарқ қарор доранд, ки аз Абуабдуллоҳи Нотилӣ, Абусаҳли Масеҳӣ ва Абумансури Қумрӣ шуруъ шуда, баъдан, бо Ибни Синову, Баҳманёру Умари Хайём ва дигарон идома меёбад. Агар ба рӯйхати 25 нафар аз машҳуртарин математикони ҷаҳон, ки бештарин шумораи шогирдон ё «ворисон»-ро доранд, назар андозем, мушоҳида мекунем, ки 12 нафари онҳо пайвандӣ бо тоҷику форс доранд.
Абуабдуллоҳи Нотилӣ риёзидон, табиатшинос ва файласуфи тоҷику форс буда, дар Бағдод таҳсил карда, дар фалсафаю адаб машҳур мегардад ва пасон, ба шаҳри Бухоро меояд. Ӯ бо даъвати падари Ибни Сино дар хонаи онҳо зиста, ба Синои ҷавон асари Порфирий «Муқаддимаи мантиқ», «Усул»-и Уқлидус, муқаддимаи асари Батлимус «Ал-маҷистӣ»-ро меомӯзонад. Вақте мебинад, ки қобилияти Абуалӣ хеле баланд асту дигар дарс дода наметавонад, таълимро бас мекунад.
Абусаҳли Масеҳӣ табиби муосири Абуалӣ ибни Сино буда, дар дарбори Маъмун дар Хоразм зиндагӣ ва фаъолият дошт. Абусаҳли Масеҳӣ устод ва дӯсти наздики Ибни Сино буда, дар Хоразм ҳамроҳ кор кардаанд. Ҳарду узви маҷлиси уламои шоҳи Хоразм Абулаббоси Маъмун буданд, ки бо номи Академияи Маъмун машҳур буд ва Абурайҳони Берунӣ роҳбарии онро бар дӯш дошт. Баъди истилои Хоразм аз ҷониби Султон Маҳмуди Ғазнавӣ ба аъзои Академияи Маъмун амр шуд, ки ба пойтахт – Ғазна гузаранд. Аммо Абусаҳли Масеҳӣ ва Ибни Сино ин пешниҳодро рад карда, соли 1012 пинҳонӣ Хоразмро тарк намуда, тариқи биёбони Қароқум роҳи Эронро пеш гирифтанд. Душвории роҳ ба саломатии Абусаҳли Масеҳӣ таъсири бад расонд ва ӯ дар он биёбон вафот кард. Китоби машҳури Абусаҳли Масеҳӣ «Ал-миа фӣ-с-синоати-т-тиббия» аст, ки бо услуби энсиклопедӣ навишта шуда, аз се қисм иборат мебошад. Қисми якум ба беҳдошти ғизо ва тасвири хосияти давоҳо, қисми дуюм ба масоили умумии тиб ва қисмати сеюм ба масъалаҳои табобат бахшида шудааст. Чанд рисолаи дигаре низ аз ӯ боқӣ мондааст. Абусаҳли Масеҳӣ дар ҳандаса, нуҷум ва ҳикмат ҳам таълифот доштааст.
Абумансури Камараӣ (Абумансур Ҳасан ибни Нуҳ Камараии Бухороӣ) пизишк ва донишманди тоҷику форс буда, дар деҳаи Камараи шаҳри Бухоро ба дунё омада, дар дарбори Мансури Сомонӣ хидмат мекард ва устоди Ибни Сино ба ҳисоб меравад. Таъсири ӯ ба рушди илми тиб дар асрҳои миёна бағоят бузург буда, ӯ муаллифи китобҳое, ба мисли “Китоб илалул-алил”, “Китобу-л-ғино ва-л-муно” ва “Китобу-т-танвир фи истолоҳоти тиббия” аст. Дар таълифоти Абумансури Бухороӣ масъалаҳои муҳимми истилоҳоти тиббӣ, ҷанбаҳои тибби назариявӣ ва амалӣ, анатомия ва физиология, амрози гуногун, тарзу усулҳои пешгирии бемориҳо, беҳдошти об, манзил ва ғайра, инъикос ёфтаанд.
Баъди ин се нафар, дар шаҷаранома Ибни Сино қарор дорад, ки зарурати шарҳу тавзеҳ нест, зеро ӯ ҳамадони замонаш дар ҳамаи илмҳо, аз ҷумла, риёзӣ буд.
Ҳалқаи дигари ин занҷира шогирди Ибни Сино Баҳманёр ибни Марзбон аст. Баҳманёр муаллифи асарҳое, мисли «ат-Таҳсил», «Рисола фӣ маротиби-л-мавҷудот», «Китобуз-зинат фӣ-л-мантиқ», «Китобу-л-баҳҷат вассаодат», «Китобу фӣ-л-мусиқӣ» ва ғайра буда, яке аз шогирдони маҳбуби Ибни Сино ба ҳисоб меравад. Ибни Сино ҳатто, асари “Мубоҳисот”-ашро барои ҷавоб додан ба саволҳои Баҳманёр менависад. Баҳманёр дар навбати худ устоди Умари Хайём буд. Умари Хайём, ки дар ҷомеаи мо бешар бо рубоиёташ ҳамчун шоир шинохта шудааст, дар асл бузургтарин риёзидон ва ситорашиноси замонаш маҳсуб меёфт. Аз асарҳои муҳимми Хайём дар соҳаи риёзӣ «Рисолатун фил-бароҳин ало масоилил-ҷабри вал-муқобала» ва «Рисолатун фӣ шарҳи мо ушкила мин мусодароти Иқлидус»-ро ном гирифтан мумкин аст, ки дар онҳо Хайём ҳалли муодилаҳои дараҷаи сеюмро оварда, мушкилоти аксиомаи панҷуми Уқлидус, ки ба хатҳои мувозӣ бахшида шудааст, баррасӣ кардааст.
Яке аз хидматҳои дигари бузурги Умари Хайём, ки баёнгари нубуғи ӯ ва доштани дониши амиқи астрономиаш аст, ин ислоҳи тақвим ё гоҳшумории мавҷудаи хуршедӣ аст, ки баъдан бо номи “Тақвими Ҷалолӣ” машҳур гардид, ки ҳоло дақиқтарин тақвими истифодашавандаи ҷаҳон мебошад. Ҳамчунин, яке аз зиҷҳо (маҷмуи ҷадвали нуҷумӣ)-и машҳури асримиёнагӣ “Зиҷи Маликшоҳӣ” аст, ки бо роҳбарии Умари Хайём дар расадхонаи Исфаҳон таҳия гардида буд, ки аз он то замони мо танҳо ҷадвали 100 ситораи собити равшантарин боқӣ мондааст. Ин ҷадвал барои оғози соли аввали даврони Маликшоҳӣ (1079) омода шуда, дар он номи 100 ситораи дурахшонтарин, координатаҳои эклиптикӣ ва бузургиҳои онҳо оварда шуда, дар дастхатти муаллифаш номаълуми асри XII бо номи “Дастуру-л-мунаҷҷимин”, ки дар наздикиҳои қалъаи Аламут тартиб ёфта буданд ва ҳоло дар Китобхонаи миллии Париж таҳти №5968 нигоҳ дошта мешавад, боқӣ мондааст.
Пас аз Хайём номи Шарафаддин Муҳаммад ибни Масъуд ибни Муҳаммад Масъудии Марвазӣ меояд, ки муаллифи асарҳои “Рисола ал-ҷабр ва-ал-муқобала ал-Масъудӣ”, “Ал-кифоя фӣ илм ал-ҳайат”, “Китоби ҷаҳони дониш” ва “Рисола дар маърифати аносир ва коиноти ҷавв” аст.
Дар навбати худ шогирдони Марвазӣ Камолиддин Ибни Юнус ва Фахриддини Розӣ идомадиҳандаи ин силсила буда, тавассути Қутбиддин Иброҳими Мисрӣ, Асируддин Муфаззал ибни Умари Абҳарӣ ва Ибни Юнус Насируддини Тӯсӣ таълим мегирад.
Ибни Юнус дар шаҳри Мавсили Ироқ ба дунё омада, дар Бағдод таҳсили илм кардааст ва дар илмҳои риёзӣ, астрономия, фиқҳ, фалсафа ва тиб асар эҷод намудааст. Аз ӯ чор асар боқӣ мондаанд, ки ба масъалаҳои гуногуни илми риёзӣ ва ҳандаса бахшида шудаанд. Яке аз шогирдони машҳури Ибни Юнус Феодори Антиохӣ (1226-1243) мебошад, ки аз осори Форобӣ, Ибни Сино, Уқлидус ва Батлимусро таълим гирифтааст. Яке аз роҳҳои интиқоли дониши олимони Шарқ ба Ғарб ҳамин Феодор аст, ки бо математики машҳур Леонардо Фибоначчи дар иртибот буду ба ӯ масъалагузорӣ мекард. Феодор китоби Ибри Рушдро дар бораи “Физика”-и Арасту барои донишмандони Донишгоҳи Падуаи Италия ба лотинӣ тарҷума кардааст.
Бояд қайд кард, ки Ибни Юнус дар навбати худ шогирди донишманди дигари тоҷик Шарафуддини Тӯсӣ аст. Муҳимтарин асари риёзии шинохташудаи Тӯcӣ «Фӣ-л-муъодилот» ё ҳамон «Ҷабр ва муқобилаи Шарафуддин» аст. Ӯ дар ин китоб ба ҳалҳои ададии бисту панҷ муодила то дараҷаи сеюм пардохтааст. Рисолаи «Фӣ-л-устурлоби-л-хаттӣ» асари нуҷумии ӯ дар заминаи сохти абзорҳои ахтаршиносӣ аст. Устурлоби хаттӣ, қитъаи чӯби мударриҷ ва ба шакли асо будааст ва ба ҳамин муносибат онро «Асои Тӯcӣ» низ номидаанд.
Дар ин силсила Фахриддини Розӣ – фақеҳ, мутакаллим, файласуф ва ахтаршиноси тоҷик мақоми хос дорад. Ӯ яке аз аввалин нафаронест, ки андешаи чандҷаҳонӣ (яъне, мавҷудияти коиноти зиёд)-ро баррасӣ карда, таълимоти Арасту ва Ибни Синоро дар бораи ягонагии олам инкор менамояд.
Асируддин Муфаззал ибни Умари Абҳарӣ, ки бо номи Асируддини Мунаҷҷим машҳур аст, файласуф, ситорашинос ва риёзидони тоҷику форс буд. Дар ҷавонӣ шогирди Фахриддини Розӣ буда, баъдан, аз Камолиддин Ибни Юнус илм омӯхтааст. Ӯ шогирдони зиёде тарбия кардааст, ки дар байни онҳо Насируддини Тӯсӣ, Наҷмуддин Котибии Қазвинӣ, Закариёи Қазвинӣ, Ибни Халликон, Шамсиддини Исфаҳонӣ, Шамсуддин Муҳаммад ибни Ашраф Ҳусайнии Самарқандӣ ва дигарон дар илм шинохта мебошанд.
Баъди Камолиддин Ибни Юнус ва Асируддин Абҳарӣ силсилаи олимонро Насируддини Тӯсӣ идома медиҳад. Тӯсӣ яке аз шахсиятҳои барҷаста дар риёзӣ, астрономия, фалсафа ва калому адабиёт буда, муаллифи беш аз 150 асар мебошад, ки 25-тои онҳо ба забони тоҷикӣ аст. Яке аз хидматҳои мондагори Тӯсӣ дар илми риёзӣ ва ахтаршиносӣ ин таъсиси расадхонаи Мароға мебошад, ки маркази бонуфуз ва пуриқтидори илмӣ дар асрҳои миёна гардид. Ин расадхона бузургтарин расадхонаи олам дар он замон ба ҳисоб рафта, бо таҷҳизоти пурқувват ва навтарини он замон муҷаҳҳаз буд. Дар ин расадхона бештар аз сад донишманд аз кишварҳои гуногун, аз ҷумла, Чин фаъолият кардаанд.
Дар расадхонаи Мароға таҳти роҳбарии Насируддини Тӯсӣ донишмандони дигари тоҷик Шамсуддин Муҳаммади Вобкандии Бухорӣ ва Қутбуддин Маҳмуд ибни Масъуди Шерозӣ фаъолият мекарданд.
Шамсуддини Бухорӣ яке аз намоёнтарин донишмандони расадхонаҳои Мароға ва Табрез буда, муаллифи “Зиҷи муҳаққақи Султонӣ” ва “Китоб дар маърифати устурлоби шимолӣ” ба забони тоҷикӣ аст, ки дар натиҷаи мушоҳидаҳои 40-солааш таълиф намудааст. Ӯ аввалин нафарест, ки гирифти ҳалқашакли Офтобро аз нигоҳи илмӣ шарҳ додааст. Ӯ таъкид кардааст, ки гирифти ҳалқашакли Офтобро 29 шавволи соли 681 ҳиҷрӣ (баробар ба 30 январи соли 1283) дар шаҳри Муғон (шимолу ғарби Эрон, φ = 38,5-39,5° а. ш. ва λ = 45-47° т. ш.) мушоҳида кардааст.
Қутбуддин Маҳмуд ибни Масъуди Шерозӣ дар илмҳои тиб, риёзӣ, ахтаршиносӣ ва мусиқӣ олими шинохта буду шеър ҳам менавишт. Яке аз шогирдони Котибии Қазвинӣ буд. Дар расадхонаи Мароға бо Насируддини Тӯсӣ ҳамкорӣ карда, аз тавонотарин шогирдонаш ба ҳисоб мерафт. Дар Табрез роҳбарии расадхонаро бар дӯш дошт.
Ин пайвастагиҳо бо силсилаи пайдарпай ба бузургтарин олимони муосир низ мерасанд.
Дар ин шаҷаранома баъди олимони Шарқ номи Григорий Хиониад (Gregory Chioniades) дида мешавад, ки баъди ӯ гузариш ба риёзидонони аврупоӣ шуруъ мешавад.
Ҳарчанд илми донишмандони Шарқ тавассути нафарони зиёд ва тарҷумаи осори онҳо ба забонҳои гуногуни аврупоӣ паҳн шудааст, яке аз нафароне, ки нақши пулро дар миёни илми Шарқ ва Ғарб бозӣ кардааст, Григорий Хиониад мебошад.
Григорий Хиониад (тақр. 1240 – тақр. 1320) астроном ва риёзидони румӣ (бизонсӣ) буд, ки дар шаҳри Қустантиния ба дунё омадааст. Аз хурдӣ ба риёзӣ ва тиб шавқи беандоза дошта, онҳоро азхуд мекунад. Баъдан, ба омӯзиши астрономия рӯй меорад ва устодонаш ба ӯ тавсия медиҳанд, ки ба Эрон рафта, илм омӯзад. Бояд таъкид намоям, ки он солҳо шаҳрҳои Эрон ва Осиёи Миёна марказҳои бузурги илмӣ ба ҳисоб мерафтанд ва чӣ гунае, ки имрӯз беҳтарин соҳибистеъдодҳои дунё дар донишгоҳҳое, ба мисли Ҳарварду Кембриҷу Оксфорд ҷамъ мешаванд, он замон ба шаҳрҳои Самарқанду Бухоро, Марву Табрез ва Шерозу Исфаҳон мерафтанд. Аз ин сабаб, Григорий Хиониад ба шаҳри Табрез сафар карда, дар назди Шамсуддини Бухорӣ, ки дар расадхонаҳои Мароға ва Табрез фаъолият мекард, таълим мегирад. Аз осори Григорий Хиониад бармеояд, ки маҳз Бухорӣ ба ӯ тарзи ҳисоби мушахассаҳои гирифт (вақт, давомнокӣ, бузургӣ ва ғ.)-ро омӯзонидааст. Дар ин сафар ба ӯ императори Трабзон Алексейи 2 ёрии молиявӣ мерасонад. Григорий дар Табрез бо навгониҳои илмии астрономӣ, абзори мушоҳида, ҷадвалҳои астрономӣ (зиҷҳо) ва моделҳои космологӣ шинос мешавад. Ӯ ҳангоми ба Рум баргаштан ҳамроҳи худ китобҳои зиёдеро бо забони арабӣ ва тоҷикӣ гирифта, баъдан, онҳоро ба забони юнонӣ тарҷума кардааст. Аз ҷумла, “Зиҷи Илхонӣ” ва дигар осори Насируддини Тӯсӣ, “Зиҷи Санҷарӣ”-и Абдурраҳмони Хозинӣ, “Китоб дар маърифати устурлоби шимолӣ”-и Шамсуддини Бухорӣ. Ӯ бори аввал ба Аврупо аз Эрон устурлоберо бурд, ки новобаста аз арзи маҳал кор мекард. Маҳз тарҷумаи андешаҳои Насируддини Тӯсӣ дар бораи ҳаракати доираҳо, ки бо номи “ҷуфти Тӯсӣ” машҳур аст, баъдан барои инқилоби Коперник замина гузошт.
Азбаски Григорий Хиониад насронӣ буд, солҳои 1295-1296; 1302-1310 ба сифати усқуфи Табрез хидмат кардааст.
Баъди бозгашт ба шаҳри Трабзон академияи астрономӣ таъсис додааст. Олими дигари машҳури румӣ Мануил Вриенний аз шогирдони Хиониад маҳсуб ёфта, дар навбати худ устоди Феодор Метохит аст.
Нақши Григорий Хиониад дар интиқоли илму дониши Шарқ ба Ғарб хеле бузург буда, ба шарофати тарҷумаҳои ӯ дастхатҳои олимони Шарқ ба китобхонаҳои Ватикан ва Медичи роҳ ёфтанд ва то ба Коперник расиданд.
Ин гуна шаҷараномаи илмӣ на танҳо барои донистани таърихи илм, балки барои эҳтиром гузоштан ба олимоне, ки заминаи донишҳои имрӯзаро гузоштаанд, аҳаммияти хос дорад. Олимони муосире, ки имрӯз дар донишгоҳҳои бузурги Амрико, Аврупо ва Осиё кор мекунанд, шояд на ҳамеша бидонанд, ки решаҳои илмии онҳо ба олимони бузурги форсу тоҷик мерасанд.
Ҳар кас метавонад, дурустии ин далелҳоро дар сомонаи Mathematics Genealogy Project (https://www.mathgenealogy.org/extrema.php) санҷад ва ҳатто, шаҷараномаи илмии худро дар ин сомона https://observablehq.com/@davidalber/geneagrapher сохта, бубинад, ки иртиботи ӯ бо олимони бузурги гузашта чӣ гуна аст.
Ин далелҳо як бори дигар таъкид мекунанд, ки илм ва дониш ҳудуд намешиносад ва олимонро бо ҳам мепайвандад, ки нақши олимони тоҷику форс дар ин робита хеле бориз ва шоистаи эҳтиром мебошад.
Дар расмҳои зерин шаҷараномаи олимони риёзӣ бо ҷузъиёт оварда шудааст:
